书记信箱
校长信箱
资源导航
“多彩洛职”智慧校园融合门户
院系设置
教学部门
护理与康养学院
基础医学院
医学技术学院
食品与药品学院
机电工程学院
汽车与轨道交通学院
信息工程学院
会计学院
电商物流学院
文化遗产与传播学院
戏曲艺术学院
文物保护考古学院
城建学院
马克思主义学院
体育教学部
公共基础教学部
继续教育学院
国际学院
创新创业学院
机构设置
党政群部门
党政办公室
党委组织部(机关党总支、党校)
党委宣传统战部
纪委(监察专员办公室)
教师中心(党委教师工作部、工会)
课程中心
学生中心(党委学生工作部、党委武装部、团委)
科研与发展规划部
财务与资产管理部
基建处
后勤保卫处(党委政治保卫部)
教辅部门
图书馆(档案馆)
信息中心
校医院
附属机构
第一附属医院
快速通道
快速通道
招生入口
办公OA
人事管理系统
招聘系统
校园邮箱
学生缴费
多彩洛职
教务管理
校外VPN
学习通
资源中心
迎新系统
资产管理
图书馆
资源导航
学校概况
学校简介
现任领导
机构设置
学校章程
校园风光
校园宣传片
新闻资讯
通知公告
洛职要闻
媒体洛职
部门动态
电子校报
教育教学
教学管理
实验实训
教学研究
精品课程
教学资源
教学简报
教材展示
学术科研
科研动态
项目申报
平台团队
信息公开
人才招聘
人才招聘
招聘系统
招生就业
招生信息网
就业信息网
继续教育
继续教育综合信息化服务平台门户
非学历继续教育
学历继续教育
职业技能认定
SIYB创业培训
职业技能培训
专业技术人员继续教育
应急管理培训基地(豫西)
服务指南
交通地图
作息时间
师生心声操作视频
网络服务
校历
校园地图
图书馆
校外VPN
质量年报
EN
通知公告
首页
新闻资讯
通知公告
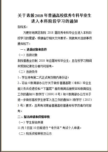
关于选拔2018年普通高校优秀专科毕业生进入本科阶段学习的通知
发布时间:2017-11-02
作者:
浏览次数:
20
分享至:
上一篇:
下一篇: