近日,食品与药品学院青年教师胡立中在Nanotechnology发表SCI文章一篇(一作),题名为《Polyethylenimine-based nanovector grafted with mannitol moieties to achieve effective gene delivery and transfection》(DOI: https://doi.org/10.1088/1361-6528/ab8c76)。依据中科院SCI期刊分区,该期刊属于工程技术二区, 2019年期刊影响因子为3.551(来源Greensci.net)。
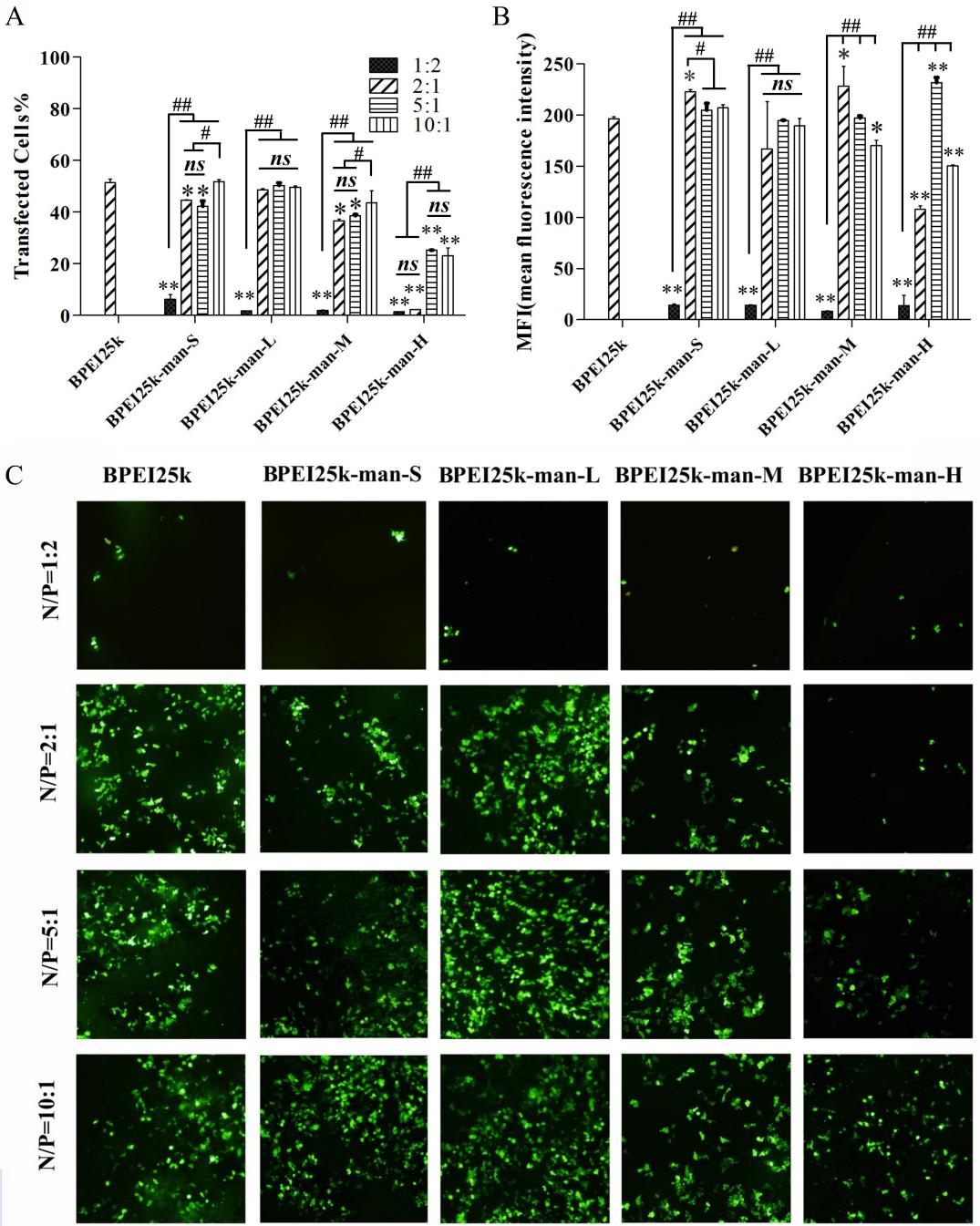
该课题使用BPEI(支链PEI,Mw 25k)和甘露醇为起始原料,合成出四种不同接枝度的阳离子基因递药载体以期降低BPEI的毒性,选择性的通过小窝介导的途径进入细胞,从而提高转染效率。
实验结果显示,四种载体均可以和pDNA(含有编码绿色荧光蛋白片段)形成符合要求的纳米粒,与BPEI 25k相比,BPEI25k-man-L展现出低毒性和高转染效率,且BPEI25k-man-L-DNA纳米粒在基因表达强度和持续时间上均优于BPEI 25k。
近期,食品与药品学院教职员工在专业领域研究方面连续发表SCI,标志着学院在食品与药品科研领域逐步形成了自己的研究特色,有利于研究团队整体提升和专业快速发展。

附图为论文插图
审核:赵士阳
上一篇:下一篇:




