学生中心2025年智能AI招生客服系统询价公告

发布时间:2025-03-04 作者:浏览次数:132 分享至:



学生中心2025年采购项目智能AI招生客服系统的潜在供应商应按照询价公告内容和要求,并于2025371600分(北京时间)前递交报价文件。

一、项目概况

每年3-4月份及7-8月份,我校进入招生期,会有大量考生咨询,造成咨询量暴增,招生电话无法接待。

为提升招生电话的服务能力,拟对招生电话系统进行以下改造:

1、引入智能客服系统,对常见问题直接进行语音解答,自动完成对用户的服务。

2、通过智能客服系统,对无法直接解答的问题,收集用户服务需求,转接人工进行服务,实现话务分流。

3、实现最高12路并发呼入,但使用现有已公示的1个固话号码,实现最高12名考生拨打同一个公示号码,可接受AI客服服务。

4、实现最高2路人工转接,人工忙可排队等待。

5、为保证通话质量,要求均使用实体线路接入客服系统。

6、预算金额:35000元。

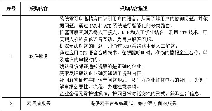
二、采购内容


三、技术参数要求


四、进度要求

签订合同后15个工作日完成交付。

五、服务期限

自本项目验收通过之日起提供一年的质保服务

六、资格要求

1.满足《中华人民共和国政府采购法》第二十二条规定;

2.供应商具有独立承担民事责任的能力,具有有效的营业执照或事业单位登记证书(报价文件中附有效的证书复印件并加盖公章);

3.供应商须实名登录国家企业信用信息公示系统(https://ha.gsxt.gov.cn/index.html),将基础信息(法人、股东、监事)以及是否列入经营异常名录和列入违法失信名单等信息截图打印盖章一同提交。其中单位负责人为同一人或者存在直接控股、管理关系的不同供应商不得参加本次采购,列入违法失信名单供应商资格无效;

4.供应商须承诺全部响应采购需求,方可报价,否则视为无效报价。

5.报价文件一式一份,档案袋密封送达,不接受邮寄。见附件1

七、报价文件截止时间和地点

1.截止时间:2025371600分(北京时间);

2.地点:报价文件在开标当天规定时间前递交到洛阳职业技术学院伊滨校区2号楼2-7室(洛阳市伊滨区科技大道6号)。逾期送达或未送达指定地点的响应文件,采购人不予受理。

八、其他补充事宜

供应商在参与本项目招标采购活动期间应及时关注网站获取相关澄清或变更等信息(如果有)。

九、采购人信息

名称:洛阳职业技术学院学生中心

地址:伊滨区科技大道6

联系人:何老师

联系电话:0379-63189387

附件1+报价格式.docx



上一篇:下一篇: